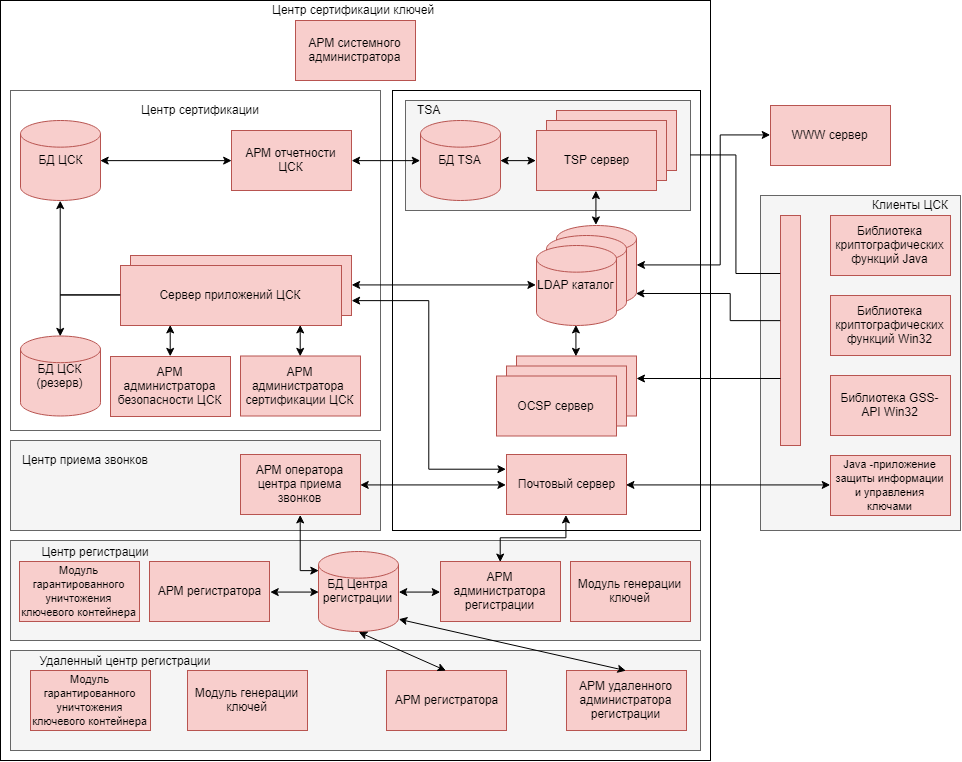
СКЗИ «Шифр Х.509» работает в комплексе и содержит следующие компоненты:
-
программное обеспечение сертификации ключей:
-
Сервер Приложений ЦСК.
-
Почтовый модуль ЦСК.
-
АРМ Администратора Безопасности ЦСК.
-
АРМ Администратора Сертификации ЦСК.
-
База данных ЦСК.
-
Общий справочник сертификатов на базе LDAP-каталога.
-
программное обеспечение центра регистрации:
-
АРМ Администратора Регистрации.
-
АРМ Удаленного Администратора Регистрации.
-
АРМ Оператора Регистрации.
-
АРМ оператора Центра приема звонков (ЦПЗ).
-
Коммуникационный модуль ЦР.
-
База данных ЦР.
-
Модуль генерации ключей пользователей.
-
Серверное программное обеспечение:
-
Программное обеспечение пользователей:
-
Дополнительные инструменты:
-
АРМ Системного администратора.
-
АРМ Отчетности ЦСК.
-
Модуль просмотра ключевого контейнера.
-
Модуль просмотра журналов.
-
Модуль просмотра объектов PKI.
-
Модуль оповещения о статусе сертификатов.
-
Модуль гарантированного удаления ключевых контейнеров.
-
Библиотеки функций регистрации и сертификации для следующих платформ:
Функциональная схема работы СКЗИ «Шифр-X.509»

Функциональная схема работы СКЗИ «Шифр-X.509» (с использованием проксирования)
